- ISO 9060 First Class Pyrheliometer
- IEC 17025 / 9059 calibrated pyrheliometer
- Lowest measurement uncertainty
- Ultra-fast < 0.2 s response time
- Excellent thermal stability
- Accurate temperature compensation
- Window heater to prevent dew and frost
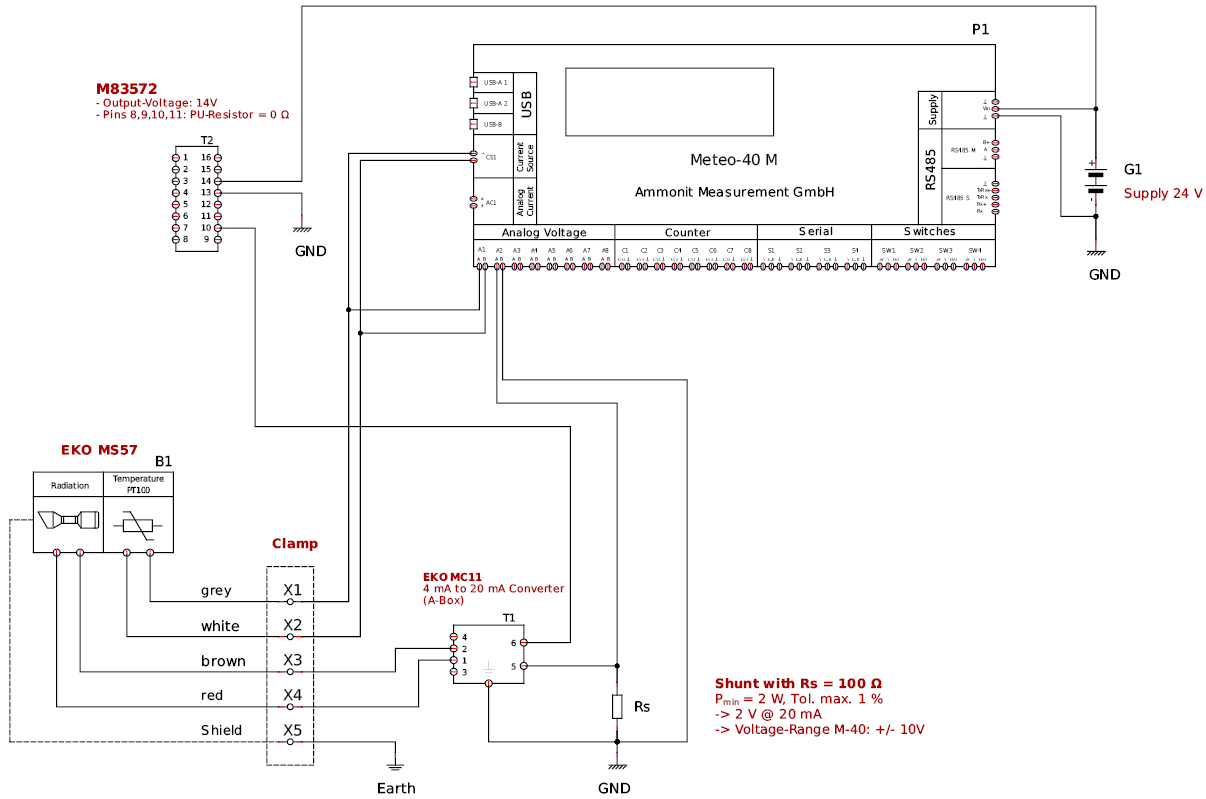
The MS-57 pyrheliometer was inspired by the latest development of the MS-80 pyranometer, enabling a breakthrough in unprecedented low thermal offset behavior and fast thermopile response (< 0.2 s / 95 %). MS-57 First Class is a direct normal incidence (DNI) solar irradiance sensor. Also known as a pyrheliometer, it is used as a reference sensor for routine operation on a sun tracker. The all-weather MS-57 is responsive to solar irradiance in the spectral range from 200 … 4000 nm and works under the most extreme conditions in a temperature range from -40 … 80°C. The integrated low power window heater prevents dew deposition or frost on the outside window.
Each MS-57 is calibrated outdoors and tested at EKO upon manufacture against EKO’s reference sensors, which are fully traceable to the WRR (World Radiometric Reference). The recommended period of recalibration can be extended to 5 years, which is typically 2 years for other sensor models in the market. The long-term stability of the sensor responsivity is less than 0.5 % in a period of 5 years which makes it unique.
The MS-57 pyrheliometers are manufactured in a consistent way followed by strict quality inspection and performance evaluation. For each sensor the temperature dependency are measured and validated through a measurement report that comes with the sensor. EKO provides a unique outdoors calibration compliant to the international standards defined by ISO/IEC17025/9059.
| Characteristic | Description |
|---|---|
| Classification | ISO 9060 First Class |
| Sensitivity | approx. 7 µV/W/m² (see calibration protocol) |
| Spectral range | 200 … 4000 nm |
| Maximum irradiance | 4000 W/m² |
| Typical signal output for atmospheric applications | 0 … 10 mV |
| Response time (95%) | < 0.2 s |
| Zero offset – Thermal radiation (200 W/m²) | 0 W/m² |
| Zero offset – Temperature change (5K/hr) | < 1 W/m² |
| Non-stability (change/1 year) | – |
| Non-stability (change/5 year) | < 0.5 % |
| Non-linearity @ 1000 W/m² | < 0.2 % |
| Temperature dependence of sensitivity (-20 … +50°C / @ 20°C) | < ±0.5 % |
| Temperature response (-20 … +50°C) | < 1 % |
| Impedance (@25°C) | ~ 15 kΩ |
| Expected daily uncertainty | < ±1 % |
| Full operating view angle | 5° |
| Slope angle | 1° |
| Pt100 | Class A, IEC 751 Compliance |
| Operating temperature | -40 … +80 °C |
| Power supply for optional window heater | 12 V DC (0.5 W) |
| Protection | IP67 |
| Dimension / Weight (without cable) | 217 x 55 mm / 0.6 kg |
| Cable length | 10 m |
| Warranty | 5 years |
| Manufacturer | EKO Instruments |
| Accessory | Modules Ammonit M83572, EKO MC 11 |
Fitted with 10K thermistor and Pt100 temperature sensor as standard (thermistor not connected with Meteo-40)
Delivery includes IEC 17025 calibration certificate and temperature dependency test report.


